刚刚,新加坡卫生部发布文告,本地又新增3起新型肺炎确诊病例,新加坡目前确诊病例共为10起。
(新加坡确证人群70%为50岁以上,
30%为40岁以下,没有出现20岁以下。)
其中两名病患是一对56岁夫妻,他们于本月19日从武汉抵达新加坡,24日才出现症状。住院前,两人和家人住在罗弄榴梿(Lorong Lew Lian)的住家。而另外一名病患为56岁男子,20日从武汉飞抵新加坡,在21日出现症状,并于28日在滨海南码头站被发现为可疑病例送院。在这之前,他在一艘货船上工作与生活。随着确诊案例增加,新加坡政府昨日(1月28日)宣布,受新型肺炎影响而被隔离雇员的雇主以及自雇人士将获得每天100新币的补贴!
有不少网友误认为只要是被隔离在家的工作人士,都可以获得这每天100新币的补贴。另一些人则以为这是新加坡政府第一次给被隔离人士发隔离补贴。其实不然。国家发展部长兼财政部第二部长黄循财发文澄清,隔离补贴并不新鲜,在2003年SARS期间,新加坡就曾实施这一政策。他也说,本次隔离补贴只是给以新加坡为基地的雇主,以及身为新加坡公民与永久居民的自雇人士。被隔离的旅客不会得到补贴。什么叫“以新加坡为基地的雇主”?简单说,就是在新加坡的雇主——不管你是新加坡资、中资、美资、日资、韩资,只要你有员工被强制隔离了,政府就会给你每天100新币的补助,来弥补雇主的损失。因为强制隔离的这些天员工是带薪休假,并不计入年假。也就是说,员工的年假不变,多出来的这14天在家隔离无法工作,但雇主薪水照发。打个比方,假定被强制隔离的员工月薪5000新币,被隔离14天无法上班,雇主仍要支付员工全薪,这么一来,雇主的损失约2500新币。所以,这每天100新币的补贴是用来弥补这个损失的,以确保新加坡的中小企业不会因为这个事情被拖垮。如果是新加坡公民或永久居民的自雇人士(例如徳士司机)被强制隔离,这100新币的补助金就会直接给这些人。毕竟如果他们不出去上班,就不会有任何收入,损失惨重。
昨日新加坡卫生部宣布,政府将采取额外措施限制新型肺炎给新加坡带来风险,将强制隔离近期到过武汉的人员或确诊患者的密切接触者。新加坡卫生部也提到,因为这次的病毒是突如其来的传染病,新加坡政府将支付所有疑似和确诊新型肺炎患者的医药费。
截止今天(1月29日)中午,新加坡卫生部一共确认了144个密切接触者,其中115人仍在新加坡,卫生部已成功联系到111人并将他们检疫或隔离,并正在努力联系其余4人。
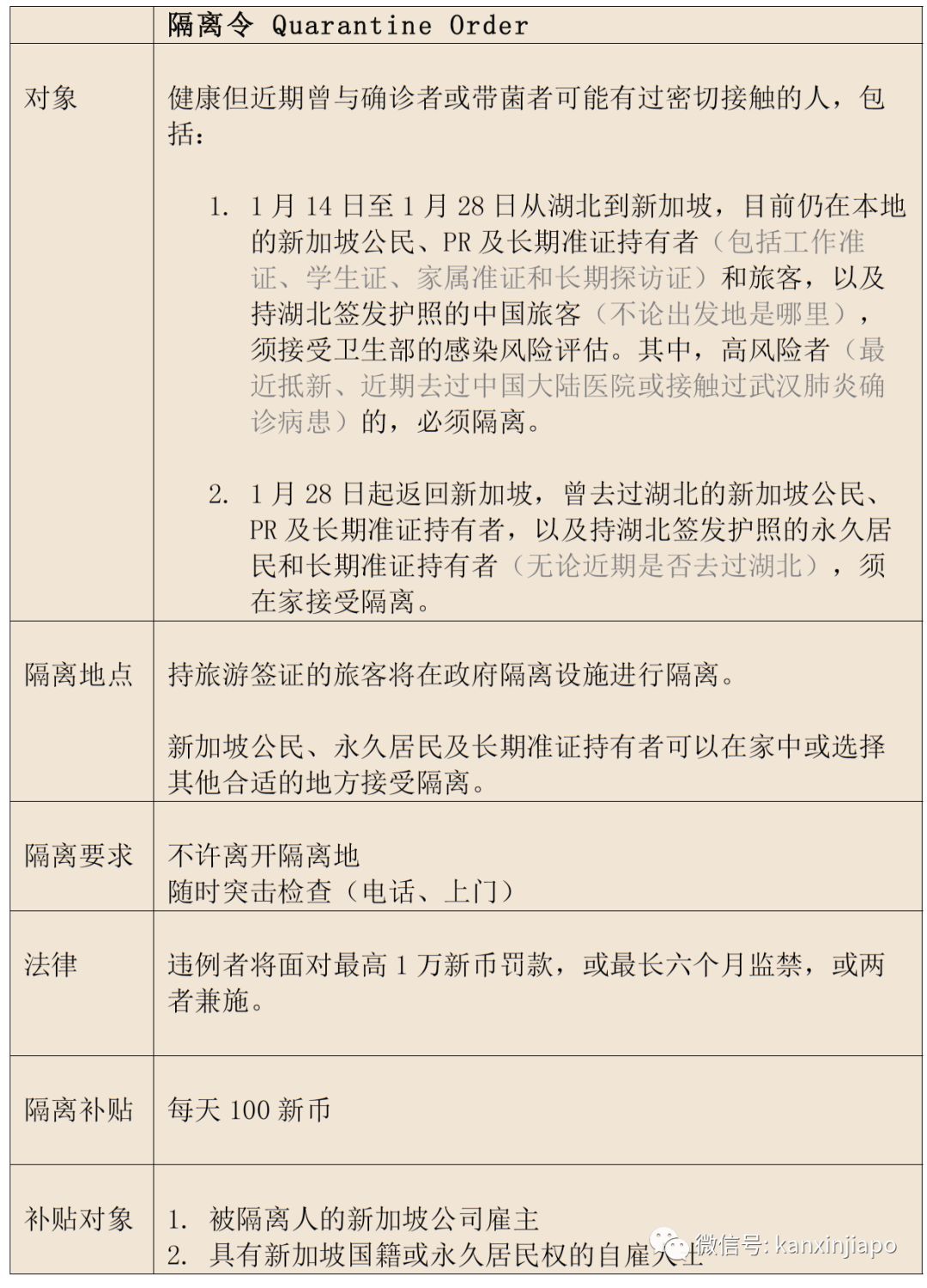
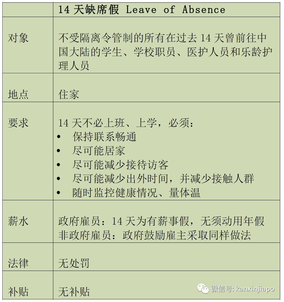
这些人将会收到政府发放的隔离令(Quarantine Order),隔离令具有法律效力,任何违反隔离规定的人将会面临高达10,000新币的罚款、长达6个月的监禁,或两者兼施。值得一提的是,这个隔离令与针对学生、学校职员、医护人员等人的缺席假(Leave of Absence)不同。
新加坡人力部宣布,将拒绝所有湖北员工的工作准证新申请,直到另行通知。截至今天,人力部已拒绝超过30个新申请。现持有工作准证的湖北员工若申请更新,将不受影响。
另外,现持有工作准证的湖北员工,若目前不在本地,或在过去14天曾到湖北省,应延迟回返新加坡,直到疫情稳定下来。雇主也应提醒湖北员工,若选择返新,必须在家或其他设施接受隔离。