激光设备公司
当地时间1月15日,在平等和相互尊重的基础上,中美双方在美国首都华盛顿正式签署第一阶段经贸协议。协议文本包括序言、知识产权、技术转让、食品和农产品、金融服务、汇率和透明度、扩大贸易、双边评估和争端解决、最终条款九个章节。同时,双方达成一致,美方将履行分阶段取消对华产品加征关税的相关承诺,实现加征关税由升到降的转变。
在“扩大贸易”这一章节中,双方协定“在2020年1月1日至2021年12月31日这两年内,中国应确保附件6.1中确定的从美国购买和进口的制成品,农产品,能源产品和服务超过中国2017年基准金额不少于2000亿美元。”

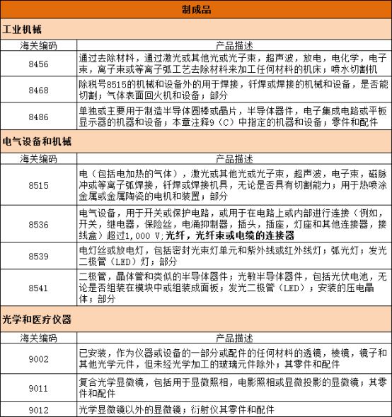
附件6.1中的“制成品”品类中的分类如上图所示。双方约定“对于附件6.1中确定的制成品类别,不得少于:在2020日历年从美国购买和进口到中国的额度比2017年基准额高329亿美元,在2021日历年从美国购买和进口到额度比2017年基准量高出448亿美元以上;” 据光电汇统计,附件6.1中“制成品”品类中包含了10种激光、光学器件和设备,具体清单如下。这就意味着未来两年,中国将大量进口这些激光、光学器件和设备。

2019年的中美贸易摩擦使得国内光电行业受到了不小的影响。2019年5月13日《国务院关税税则委员会关于对原产于美国约600亿美元进口商品实施加征关税的公告》的商品名单,光电汇曾作了不完全统计,部分与光学相关的加税清单中,占比重相对较大的是光学元件,25%、20%和10%的加税等级里都有涉及。
值得一提的是,此次所列需加大进口的部分激光和光学产品,也曾出现在2019年美国对中国的加税清单中,例如用激光处理各种材料的加工机床、光纤束或电缆用连接器、发光二极管和已安装的、作为仪器或设备的一部分或配件的光学元件。

激光平台-大数据-云平台-品质保证-重构激光
扫一扫在手机上阅读本文章
